この記事では、ノーツやレーン、判定線など、リズムゲームをするうえで必要なオブジェクトを作っていきます。
土台の作成 #
まずはノーツを流す土台を作っていきます。
- Hierarchyウィンドウの+マークをクリックします。
3D Object>Planeを選択してPlane(平面)を作成します。

作成するとオブジェクト名を変更できるようになりますので、オブジェクト名をBaseに変更します。


名前を変更せずに決定してしまった場合は、
- 右クリックして
Renameを選択 - オブジェクトを選択した状態で、名前部分をもう一度クリック(ゆっくり2回クリック)
- オブジェクトを選択して
F2キー
のいずれかでオブジェクト名を変更できます。
Sceneビューに切り替えてみると、平面が追加されているのがわかります。

この平面をリズムゲームの土台になるように形を変えていきます。
HierarchyウィンドウでBaseを選択し、InspectorウィンドウからPosition(位置)とScale(大きさ)の値を変えます。
| X | Y | Z | |
|---|---|---|---|
| Position | 0 | -0.003 | 0 |
| Rotation | 0 | 0 | 0 |
| Scale | 0.4 | 1 | 5 |

次は土台の色を変えていきます。Unityでは、「マテリアル」というものを作り、それをオブジェクトに反映させることで色を変えられます。
マテリアルとは、オブジェクトの表面の色や質感を設定するファイルです。マテリアルを工夫すると、木の幹のような見た目や金属のような見た目にもできます。
土台のマテリアルを作成する前に、マテリアルを置いておくフォルダを作ります。
- Projectウィンドウで
Assetsフォルダ内で空いているスペースで右クリックします。 Create>Folderでフォルダを作成します。

フォルダ名を入力できますので、フォルダ名をMaterialにします。

では土台のマテリアルを作っていきます。
- 先ほど作成した
Materialフォルダをダブルクリックします。 Materialフォルダ内の空いている部分で右クリックします。Create>Materialを選択してマテリアルを作成します。


マテリアル名はBaseMaterialとしておきましょう。

作成したBaseMaterialを選択し、Inspectorウィンドウからマテリアルを編集していきます。
Base Mapの白色になっている部分をクリックすると、色を選択できます。

土台ですので、R: 0, G: 0, B: 40の暗めの紺色にしました。

色の変更が終わったらColorのウィンドウをバツボタンで閉じます。
マテリアルを作成したら、オブジェクトに反映させる必要があります。ProjectウィンドウにあるBaseMaterialをHierarchyウィンドウのBaseにドラッグ&ドロップするとマテリアルが適用され、土台に色がつきます。


判定線 #
次は判定線を作っていきます。土台と同じように、Planeを作って位置と大きさを変え、マテリアルを作って色を変えていくという流れになります。
まずはPlaneを作成していきましょう。
- Hierarchyウィンドウの+マークをクリックします。
3D Object>Planeを選択してPlane(平面)を作成します。
オブジェクト名はJudgementLineにします。

作成したJudgementLineを選択し、Inspectorウィンドウで位置と大きさを変更します。
| X | Y | Z | |
|---|---|---|---|
| Position | 0 | -0.001 | 0 |
| Rotation | 0 | 0 | 0 |
| Scale | 0.4 | 1 | 0.004 |

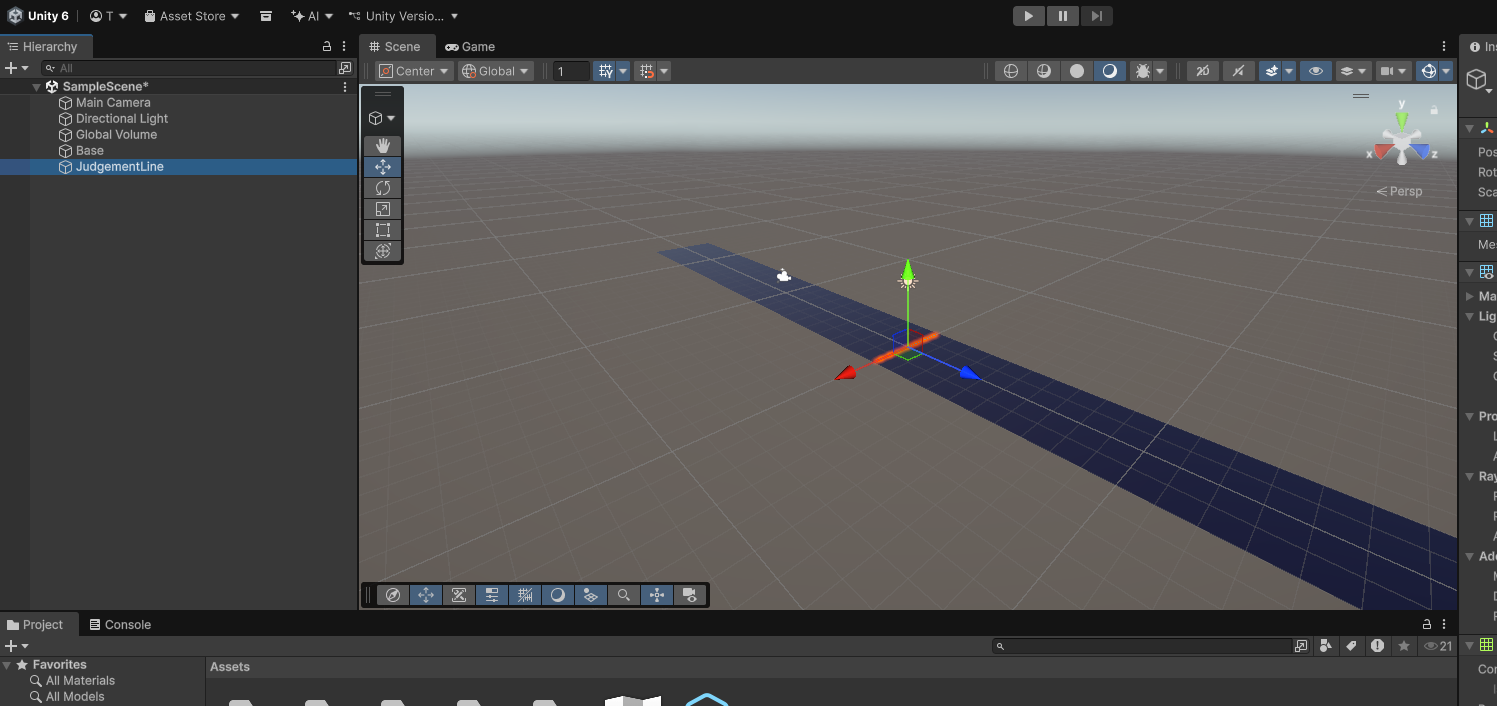
小さいので拡大してみましょう。HierarchyウィンドウやSceneビューでJudgementLineを選択した状態でキーボードのFキーを押すとJudgementLineにフォーカスすることができ、見やすい大きさに拡大されます。

判定線についてもマテリアルを作って色を付けていきます。
Projectウィンドウから、Materialフォルダ内で空いているところで右クリック→Create→Materialを選択して新しいマテリアルを作成し、マテリアル名をJudgementLineMaterialとします。

作成したマテリアルを選択して、InspectorウィンドウからBase Mapを編集して色を変えます。
R: 255, G: 0, B: 0 としました。

土台のときと同様にしてマテリアルを適用していきます。ProjectウィンドウにあるJudgementLineMaterialをHierarchyウィンドウのJudgementLineにドラッグ&ドロップするとマテリアルが適用され、判定線が赤色になります。

レーンの線 #
レーンを区切る線も作ります。
今回は4レーンのゲームにしようと思うので、線を3本作ります。この3本の線はグループとしてまとめておきたいので、LaneLinesという空のゲームオブジェクトを作り、各レーンの線をその子オブジェクトとして作っていきます。
それではまずLaneLinesを作ります。
- Hierarchyウィンドウの+マークをクリックします。
Create Emptyを選択して空のゲームオブジェクトを作成します。オブジェクト名はLaneLinesとしておきます。

LaneLinesを選択した状態で、Inspectorウィンドウから座標を変更します。
| X | Y | Z | |
|---|---|---|---|
| Position | 0 | -0.002 | 0 |
| Rotation | 0 | 0 | 0 |
| Scale | 1 | 1 | 1 |
次はLaneLinesの子としてレーンの線を作成します。
- Hierarchyウィンドウの
LaneLinesを右クリックします。 3D Object>Planeで平面を作成します。作成したオブジェクトのオブジェクト名はLaneLine1にします。

座標と大きさを変更します。
| X | Y | Z | |
|---|---|---|---|
| Position | -1 | 0 | 0 |
| Rotation | 0 | 0 | 0 |
| Scale | 0.002 | 1 | 5 |
ここで設定した座標や大きさは、親のオブジェクト(今回の場合はLaneLines)からどれくらい変わるかという相対的なものになっています。そのため、Baseなどと同じScaleにしても座標や大きさなどが異なります。
作成したLaneLine1を複製してもう2つの線も作成します。
LaneLine1を右クリックします。Duplicateで複製します。

もう一度LaneLine1で右クリック→Duplicateで複製します。
これで線が3つになりました。

複製したオブジェクトのオブジェクト名を変えます。LaneLine2とLaneLine3にします。
オブジェクト名は以下のいずれかの方法で変更できます。
- 右クリックして
Renameを選択 - オブジェクトを選択した状態で、名前部分をもう一度クリック(ゆっくり2回クリック)
- オブジェクトを選択して
F2キー

また、今の状態だと3つの線が同じ場所に重なってしまっているので、LaneLine2とLaneLine3の座標を変えます。
-
LaneLine2X Y Z Position 0 0 0 Rotation 0 0 0 Scale 0.002 1 5 -
LaneLine3X Y Z Position 1 0 0 Rotation 0 0 0 Scale 0.002 1 5
これでステージが完成しました。

カメラの調整 #
Gameビューを見てみると、判定線が遠くにあるのがわかります。

Gameビューで見たときに土台と判定線、レーンの線がいい感じに見えるようにカメラを調整します。
HierarchyウィンドウでMain Cameraを選択し、Inspectorウィンドウで座標と向きを以下のように調整します。
| X | Y | Z | |
|---|---|---|---|
| Position | 0 | 2 | -1.5 |
| Rotation | 35 | 0 | 0 |
| Scale | 1 | 1 | 1 |

ノーツの作成 #
ノーツの形を作る #
次にノーツを作成します。
立方体を作成してそれを変形させる方法で作っていきます。
- Hierarchyウィンドウの+マークをクリックします。
3D Object>Cubeを選択して立方体を作成します。オブジェクト名はNoteにします。

作成したNoteを選択して、Inspectorウィンドウから座標と大きさを変更します。
| X | Y | Z | |
|---|---|---|---|
| Position | 0 | 0 | 0 |
| Rotation | 0 | 0 | 0 |
| Scale | 0.9 | 0.01 | 0.15 |
マテリアルの作成・適用 #
マテリアルも作って適用します。判定線や土台と同じような手順で作ります。
- Projectウィンドウの
Assets>Materialフォルダ内の空いている場所で右クリックします。 Create>Materialでマテリアルを作成し、マテリアル名をNoteMaterialにします。
色はデフォルトで白になっていますが、それをそのまま使います。R: 255, G: 255, B: 255 です。
ProjectウィンドウにあるNoteMaterialをHierarchyウィンドウのNoteにドラッグ&ドロップするとマテリアルが適用され、ノーツが白色になります。
プレハブ化 #
さて、ノーツは音ゲーをする際にはいくつも複製して使いますので、プレハブ化しておきます。
プレハブとは、ゲームオブジェクトを設計図として保存し、何度でも複製して使い回せるようにする機能です。シーン上に配置した後でも元のプレハブを編集するとプレハブから作成したすべてのオブジェクトに変更が反映されるため、手動で複製するよりも便利です。
まずはプレハブを入れておくフォルダを作成します。
- Projectウィンドウで、
Assetsフォルダに移動し、空いている場所で右クリックします。 Create>Folderで新しいフォルダを作成します。フォルダ名はPrefabにします。Prefabフォルダに移動した後、HierarchyウィンドウのNoteを、ProjectウィンドウのPrefabフォルダにドラッグ&ドロップします。


これでNoteがプレハブ化されました。

今後Noteを編集するときは、ここ(ProjectウィンドウのAssets > Prefab フォルダ)にあるNoteをダブルクリックして編集します。
プレハブを編集する際はHierarchyウィンドウやSceneビューがプレハブを編集するための画面になります。

Hierarchyウィンドウ左上にある<ボタンをクリックすれば元の画面に戻れます。
まとめと次回予告 #
今回は、リズムゲームをする上で必要となるオブジェクトを作成しました。
必要な素材は完成しましたので、次回はいよいよノーツを動かす処理を書いていきます。